喜报 | 姚清河教授获评国际先进材料协会(IAAM)青年科学家奖

2024年9月15日,国际先进材料协会(IAAM, International Association of Advanced Materials)为中山大学航空航天学院,永利yl23411姚清河教授(双聘教授)颁发了青年科学家荣誉奖章(IAAM Young Scientist Medal),以表彰他在可降解生物纤维增强材料方面所做出的卓越贡献。

姚清河教授获评IAAM青年科学家奖章
总部位于瑞典的IAAM是著名的非营利国际学术组织,拥有来自139个国家的83000多名会员。协会奖章颁发对象是在材料科学、工程与技术领域从事研究工作10年以上、并作出重大贡献的科学家和研究人员。IAAM青年科学家奖(IAAM Young Scientist Medal)获奖人员经专家提名、学术委员会评审、学术演讲等环节遴选产生。
受IAAM邀请,姚清河教授在第60届世界先进材料大会上做了“A Novel IBM-SPH Method for Simulating Flexible Fiber Injection Molding with Biofiber Composites”的专题报告,介绍团队在可降解生物纤维增强材料仿真上所作的开创性工作。

可降解的生物纤维增强材料是破解微塑料污染这一世界性难题的重要途径。在国家重点研发计划的支持下,姚清河教授团队与日本理化研究所(RIKEN)的材料团队展开合作。通过大规模计算和数据驱动方法,揭示生物纤维复合材料注塑成型过程中的动力耦合、能量和物质交换规律,优化制造工艺的关键参数以提升力学性能、降低生产成本、推动产业发展。

IBM-SPH方法仿真不同刚度纤维在流体中的变形
为精确模拟在注塑成型时几何形状、温度、压力对聚合物熔体流动性质的影响,团队提出了可应用于无网格算法的新型粘弹性模型。针对细长体弱弹性体(生物纤维)和非牛顿流体的动力学耦合,开发了一种基于移动最小二乘的浸没边界法,成功在光滑粒子流体动力学算法(SPH)中实现了低震荡与高精度的细长体与薄壁结构的双向耦合仿真。解决了非牛顿流体和细长弱弹性体联合仿真中的界面识别、动力耦合等难题(见上图)。

传统算法(左)与混合精度算法(右)比较
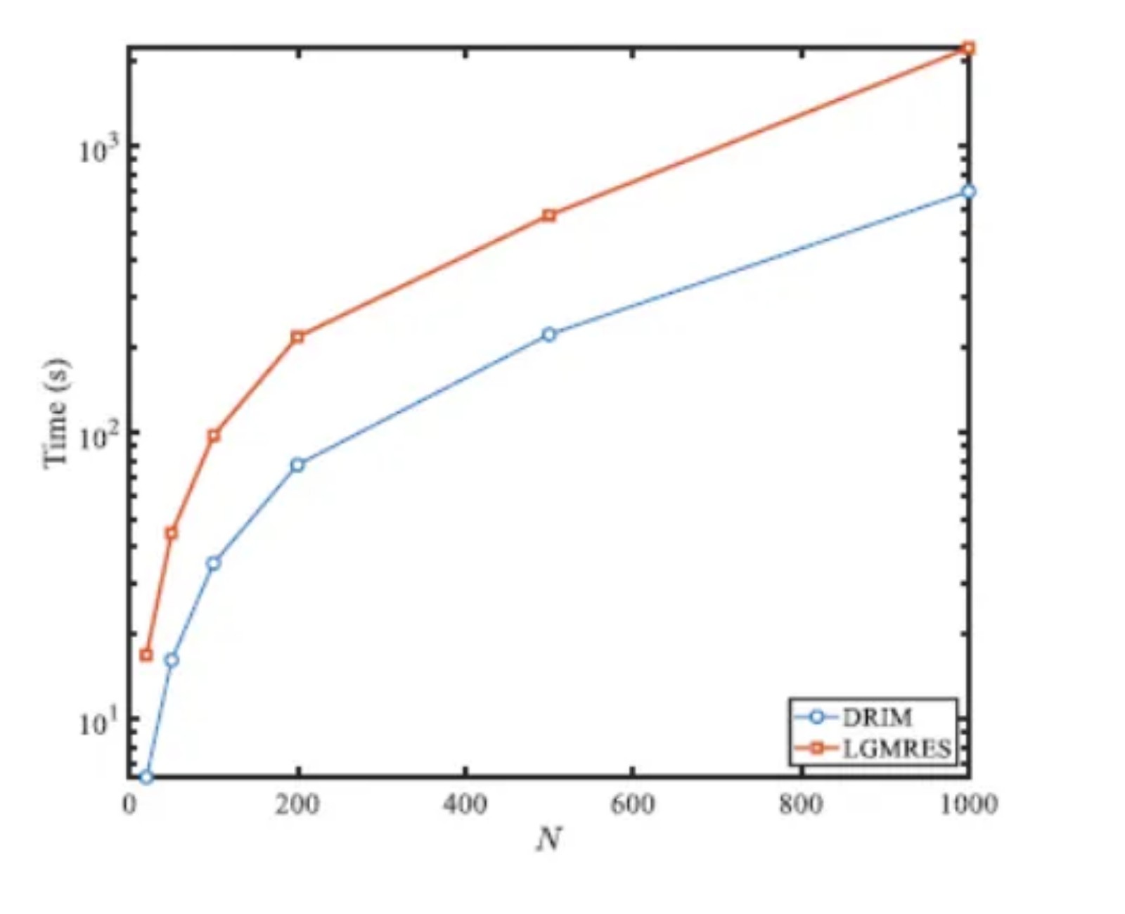
面向数据驱动的大规模计算需求,团队开发了一种利用校正迭代的预测解优化算法,确保了计算精度,并将计算效率提升了数十倍(见上图左)。针对实际工业生产的快速计算需求,在华为昇腾 Atlas200DK平台上,通过混合精度算法(见上图右)实现了快速CFD流体模拟,为闭环优化工艺流程提供了有力支撑。相关系列成果已发表在JFM、CPM等国际权威学术期刊上,并获得多项发明专利授权。


姚清河教授
姚清河教授毕业于日本九州大学,现为粤港澳(国家)应用数学中心首席科学家。为新工科专业人才培养和产教融合协同育人做出了重要贡献,荣获2023年度教育部-华为“智能基座”栋梁之师。近年来,主持国家重点研发计划、国自然面上等国家、省部级重大基金项目18项。曾获国家超级计算广州中心2018“天河之星”优秀应用奖、2019年广东省力学学会“青年科技奖”、2019年第十四届“春晖杯”中国留学人员创新创业大赛优胜奖、2023年广东省大学生数学建模竞赛“优秀指导教师”等荣誉。发表国际权威学术期刊论文100余篇,荣获高被引论文奖(OEA,2023),取得发明专利授权20余项。担任国家重点研发计划、国家级人才项目、省科技厅评审专家和多个国际知名期刊编委。
